2021年2月,小红书博主阿海发表了第一条“地中海饮食法”相关日记。到现在,陆陆续续发表出的数百条日记,记录了她3年来的食谱。食谱中,“低盐”是高频词汇。每次烹饪时,阿海会仔细计算出每种调味品的含盐量,使用控盐瓶,保持每天摄入盐不超过5g。

众所周知,摄入过量盐有可能引发健康风险。2019年,国家卫生和健康委员会发布的调查显示,我国居民人均每日食盐摄入量为10.5g,远超世界卫生组织推荐的5g。此外,一项发表在《JAHA》上的调查研究指出,2011年,山东省25—69岁成年人心血管疾病死亡人数中,近20%可归因于高钠摄入导致的收缩压升高。
《“健康中国2030”规划纲要”》提出,到2030年,全国人均每日食盐摄入量降低20%。为贯彻落实《“健康中国2030”规划纲要》,2017年,国务院办公厅下发《国民营养计划(2017—2030年)》,提出“三减三健”,即:减盐、减油、减糖、健康口腔、健康体重、健康骨骼,将“减少食盐与隐性盐摄入”推向明面。
7年后的今天,“低盐”成为被广泛提及的词汇。截至发稿前,小红书上与“低九游娱乐 九游娱乐官方盐”相关的日记已经超过96万篇。京东超市数据显示,2024年上半年,低钠盐、减盐、薄盐词条搜索热度趋势呈明显增长态势。[1]
另据艾媒发布的《2024年中国调味食品行业市场研究报告》数据,在调味品各因素关注度中,“钠含量”以49.1%的关注度排名首位,同时,超半数消费者期望未来调味品能够朝“减钠(减盐的核心是减钠)”等食品健康化方向发展。
2023年,以减盐低钠为品牌理念的松鲜鲜,整体销售额同比增长300%,位居抖音调味品品类、天猫鸡精品类、京东鸡精品类等多个平台品类第一。其中,仅抖音平台年销售额就超过1亿元。
2024年618期间,李锦记薄盐生抽位居京东调味品品类销量第一。鲸参谋数据显示,该款产品同样是李锦记品牌2023年度热销品,单品销售额在京东平台达2200万元。
以酱油品类为例,截至目前,占据酱油市场份额77.9%的CR5(海天、欣和、李锦记等)均已推出低于普通酱油含盐量的产品。
李锦记显然更早看到了减盐市场机会,2009年就已开创薄盐系列产品,相继上新薄盐生抽、薄盐醇味鲜、薄盐味极鲜、薄盐头道,对应钠含量分别为537mg/10ml、575mg/10ml、575mg/10ml、431mg/10ml。而国内普通酱油钠含量通常为629mg/10ml—708mg/10ml。

李锦记薄盐系列产品主要卖点均为“减盐高鲜”,其中薄盐生抽销量靠前。目前,在多个平台,李锦记薄盐生抽均打上了“减盐类酱油TOP1”“销量冠军”的标签。2023年,新经销援引AC尼尔森报告数据提及,李锦记薄盐生抽以市场占比64%,位居减盐类酱油市场份额第一。[2]
同样是减盐,欣和提出了“减盐看克,逐级减盐”梯度减盐方法论。在欣和六月鲜品牌负责人看来,消费者改变重口味饮食习惯、摆脱对盐的依赖并非易事,破解的关键是分级减盐,为身体创造一定的适应周期,消费者可逐渐形成轻盐饮食习惯。[3]

与李锦记等品牌不同的是,松鲜鲜强调产品同时具备咸味与鲜味,可直接代替盐和鸡精,不会为消费者带来除盐以外的“隐形钠”。在不添加其他调味品的情况下,“(消费者)实际摄入的钠将降低一半,符合中国营养协会推荐的钠含量标准”。[4]
而在酱油以外更广阔的调味品赛道,包括蚝油、鸡精、复合调味料等在内的多个细分品类,均出现低盐产品,其中不乏爆款产品。
例如,2022年,乌江榨菜主要产品升级为“减盐超30%”的乌江轻盐榨菜,新开发并上市了轻盐下饭菜、轻盐下饭酱等产品。其中,乌江轻盐榨菜仅在产品发布当天就创下了10分钟下单超1亿包的成绩。目前,乌江轻盐榨菜同时位居京东榨菜热卖榜TOP2、拼多多速食菜畅销榜TOP3。
此外,在淘宝、拼多多及京东等多个平台,好人家减盐火锅底料、加点滋味减钠关东煮调料、加加减盐蚝油、莲花减钠松茸鲜、暴肌独角兽低钠油醋汁……接连冲上销量榜、好评榜、京东金镑等。
有小红书网友分享了烹饪时少放盐后的体验,表示“对重口味的人来说,那可太要命了。”评论区“清淡不了一点”的网友争相表达对减盐的抗拒,“少了什么,也不能少了盐。”“不吃盐,我眼里真的会没光。”
俗话说,“五味咸为首,百味盐为先。”盐的咸味可刺激人的味觉,从而增进食欲。减盐的同时,如果咸味变淡,对于食欲的刺激能力就可能降低。
但查看松鲜鲜、乌江轻盐榨菜等商品评价区,不难发现,有不少减盐调味料消费者却评论“味道鲜美”,甚至给出了“还挺重口”的商品评价。
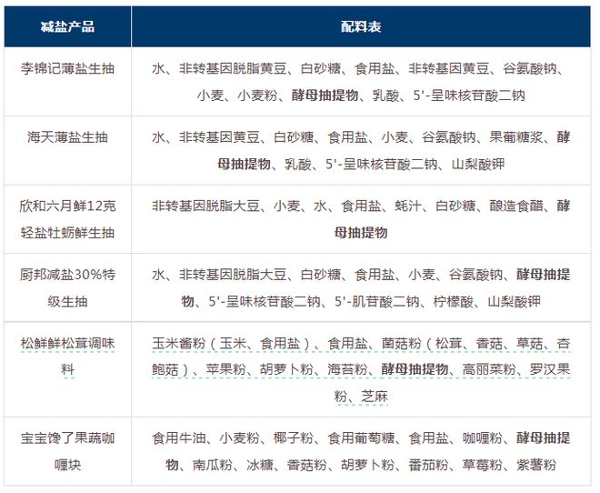
答案藏在产品配料表中。各品牌低盐产品配料表虽各有一定的差异,但酵母抽提物却是其中“常客”。而酵母抽提物频繁出现的原因,则要追溯到它的原料特性上。

根据全球最大的酵母抽提物供应商[5]——安琪酵母官方资料,酵母抽提物能够将人体味觉中鲜味受体接受功能放大,也能把对钠离子的感受效应放大。因此,加入酵母抽提物后,即使食物中盐含量已经降低,但人体对咸味的感受并未降低,从而达到减盐不减味的目的。
同时,酵母抽提物含有丰富的肽类物质,可以缓冲、掩蔽令人不愉快的气味和味道,修饰低钠盐食物中的不良味道,并含有谷氨酸、呈味核苷酸等鲜味物质。
这就可以解释,海天、欣和、松鲜鲜等为什么能够实现“减盐不减咸,减盐不减鲜”,使用酵母抽提物或正是其手段之一。
此外,酵母抽提物并非食品添加剂,而是从酵母中提取的天然物质,具备食品属性。这意味着,在食品健康化趋势下,酵母抽提物不仅可以出现在低盐调味料中,还可以出现在零添加调味料等产品中。
艾瑞咨询发布的《2024调味品趋势白皮书》显示,消费者认为调味品最大的痛点是配方不够健康,期待配料天然、0添加。但同时该报告也显示了,在实际购买中,消费者最关注的因素并非配方健康、配料变干净,而是味道好吃。艾媒咨询数据同样显示,消费者购买调味品时最关注的因素为口感口味。

显然,消费者想要“天然、健康、0添加”,但也不会放弃“美味”。而“酵母抽提物+低盐”的CP组合,正是实现消费者既要又要还要的关键。
“我们当时专门写了一篇文章把酵母抽提物的效果和影响都讲清楚,然后问粉丝要不要加这个成分。粉丝说要加,因为希望更好吃,那我们就加酵母抽提物。”松鲜鲜创始人易子涵曾表示,在0添加系列产品研发过程中,消费者决定了品牌对酵母抽提物的应用。[6]
而酵母抽提物也被松鲜鲜视为保持产品竞争力的关键因素之一。在易子涵看来,抄袭者为了获得价格优势,会压缩原料成本,使用价格高得多的酵母抽提物可能性较小。
作为全球最大的酵母抽提物供应商,国内市场对酵母抽提物的需求潜力,从安琪酵母的产品增速中可见一斑。
2023年,其酵母抽提物产量达到13.86万吨,同比增长19.15%。此外,在2023年年报中,安琪酵母提及,中国酵母抽提物产能正在平稳增长,酵母衍生品(主要为酵母抽提物)领域潜力较大,在风味、营养、健康等领域应用的广度和深度正在进一步拓展。
安琪酵母蛋白质营养与调味技术中心副总经理李库告诉FBIF,国内酵母抽提物市场正处于快速上升期,增长动力主要来源于三个方面:
其一,使用酵母抽提物相对其他减盐方案更胜一筹。国际通用的减盐方案主要有4种。一是直接降低盐的添加量,但会造成食物风味损失。二是使用钠盐的替代物氯化钾等,但替代物通常会产生苦味等异味。三是将食盐由颗粒状改为片状,但对于酱油等液体调味品来说,这一方案并不合适。四是采用天然提取物,如酵母抽提物。目前,天然提取物与其他低钠盐技术结合使用,已成为市场减盐的主流方案。
其二,在李库看来,酵母抽提物市场规模的扩大并非由单一力量推动,而是由三股力量同时推动,包括政府主动引导减盐趋势的形成,企业入局减盐市场,消费者对食品健康兼美味的需求强烈,而酵母抽提物天然契合消费者需求。
其三,安琪酵母等上游供应商为调味品等多个行业提供了减盐方案,如高鲜型酵母抽提物可替代味精,浓厚味酵母抽提物可用于提升火锅底料醇厚感,无肉源肉风味产品可丰富素食调味品风味等,促进了酵母抽提物在食品行业的广泛应用。
“国家制定了减盐20%(全国人均每日食盐摄入量降低20%)的目标 。我们经历了10多年的研究发现,调味品企业在保持产品风味不变的前提下,使用酵母抽提物可以轻松实现产品减盐30%。”李库看好酵母抽提物在国内的市场前景,但他并不认为其在调味品行业的应用毫无阻力。
“一些企业出于不良竞争的目的,诋毁酵母抽提物是添加剂。”李库告诉FBIF,不论是依据欧洲标准,还是依据国家标准,酵母抽提物都是食品,而非添加剂,但安琪酵母仍然需要付出额外的精力,纠正市场认知偏差,“我们会持续向消费者传播关于减盐生活方式以及酵母抽提物的健康知识。”
截至2018年,包括英国、美国、日本在内,全球超过一半的国家已经启动减盐行动。[7]联合利华、卡夫食品、雀巢、龟甲万、日清等纷纷参与其中,制定了在调味品等产品方面的减盐计划。
以卡夫食品为例,早在2010年,卡夫食品就已宣布将在两年内减少北美食品市场10%的钠含量。2017年,卡夫食品标志性产品亨氏番茄酱的盐含量,相比三十年前降低了40%。卡夫亨氏前产品研发经理Janneke Burgers曾表示:“我们的梦想是让旗下的番茄酱、豆类、汤都能采用‘不添加盐’的概念。”[8]
李库向FBIF透露,2008年,安琪酵母抽提物产品就已进入欧美市场,因纯度较高,逐渐替代了当地市场上含盐量较高的酵母抽提物品种。目前,全球调味品市场多家头部企业与安琪酵母保持良好的合作关系。
“酵母抽提物在海外市场的增速快于国内市场。现在,海外市场销售额已经占到了(安琪酵母抽提物)总销售额的45%。我们预测,未来国际市场的需求量会超越国内。”李库认为,由于欧洲等区域市场早期曾将酵母抽提物视作营养品,酵母抽提物所具备的高营养心智与高附加值属性,加速了其在海外调味品领域的应用。
国内市场,在酵母抽提物不具备消费者认知优势的前提下,调味品企业正试图从包装设计、市场教育、售后服务等方面,吸引消费者对于减盐产品的关注度。
近年来,安琪酵母相继邀请李锦记、欣和等调味品企业,以及高校、科研院所、行业协会等为减盐发声,公开行业减盐方案与发展进程,实现低盐与食品美味平衡逐渐成为食品企业关注的焦点和共同的目标。
此外,在产能扩张方面,安琪酵母已在全球10个城市建立酵母抽提物生产线,并将多地酵母抽提物工厂进一步扩产,稳定酵母抽提物在国内减盐市场的价格与供应。
“我们还在探讨减盐标签能否像营养标签一样,出现在食品外包装上。这也许不会马上实现,但事情总要一点点推动。”李库说。
对比无糖,低盐的热度或许并不算突出。但低盐所具备的健康卖点,却与所有消费者相关。酵母抽提物将伴着“盐多必失”的理念,飞入更多寻常百姓家。
[3]欢乐财人,《欣和六月鲜新品重新定义减盐酱油,成健康消费新宠》,2021.7,东方财富网
[6]FoodTalks,《对话松鲜鲜:左手减盐,右手减糖 新调味》,2022.1,FBIF食品饮料创新
[8]《百事、雀巢……巨头们不约而同要减盐?食品行业“咸”不住了! 》,2019.2,FBIF食品饮料创新
本文为FBIF食品饮料创新原创,作者:大君,编辑:Bobo,转载请联系授权。
特别声明:以上内容(如有图片或视频亦包括在内)为自媒体平台“网易号”用户上传并发布,本平台仅提供信息存储服务。
Apple Watch S10 迎来 10 大升级,这次的外观很有新鲜感
张兰怒斥大S撒谎!线亿,扬言之后将曝出所有线岁女儿一脸宠溺,和霍建华对女儿的教育同步进行
妈妈去接女儿放学,妈妈:看这劲头在幼儿园没少吃饭,这气势拿捏得足足的!
今天是8月初5下午5:30试吃的最后一天,明天后天早上5:30试吃,8月初8开始试营业,教师节当天小...
老公胆结石发作疼痛倒地,妻子不闻不问,妻子:当初我生孩子痛了三天三夜,他只说了句哪个女人不生孩子,就你矫情!